English
中文(繁体)
中文(簡体)
한국어
日本語

くらしの情報

facebook twitter instagram YouTube

0153-87-2111

パンくずメニュートップページ >お知らせ>羅臼町物価高騰対応・事業者支援金のご案内

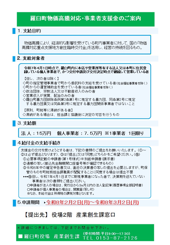
 町では、町内の事業者が物価高騰により経済的な影響を受けていることから、支援金として法人に15万円、個人事業者に7.5万円を支給いたします。

詳細は下記の「羅臼町物価高騰対応・事業者支援金のご案内」をご覧ください。

↓申請書DLリンク↓

様式第1号 交付申請書(請求書)

 

ご不明な点がある方は担当課までお問合せ下さい。

 

このページについてのお問い合わせ

羅臼町役場 産業創生課 商工観光担当
0153-87-2126

観光情報サイト
ふるさと納税サイト
お問い合わせ
ページトップへ